济宁市自然资源和规划局2021年度第一批地质灾害危险性评估和地质灾害治理工程勘查、设计、施工、监理资质审查通过结果公示
来源:济宁市自然资源和规划局 发布日期:2021-06-23 浏览次数:935
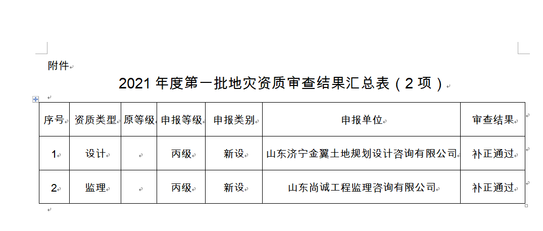
按照《关于调整实施部分省级行政权力事项的决定》(省政府令第333号)和《山东省自然资源厅关于做好地质灾害乙丙级资质审查工作的通知》要求,根据《地质灾害防治条例》(国务院第394号令)、《地质灾害危险性评估单位资质管理办法》、《地质灾害治理工程监理单位资质管理办法》、《地质灾害治理工程勘查设计施工单位资质管理办法》等相关文件规定,济宁市自然资源和规划局组织专家对2021年度第一批地质灾害危险性评估和地质灾害治理工程勘查、设计、施工、监理资质(以下简称“地灾资质”)申请进行了审查,共2项(2家单位)地灾资质通过审查,现予以公示,请社会监督。
公示日期:2021年6月17日—2020年6月25日
通讯地址:济宁市太白湖新区圣贤路为民服务中心一楼A27窗口
邮政编码:272000
联系电话:0537-2363395、2673007

转载自济宁市自然资源和规划局,如有侵权请联系我们删除。