客服电话:400-889-6166
最火买球直营(中国)有限责任公司
服务项目
工程监理
装修监理
招标代理
造价咨询
房产销售
监理团队
工程案例
工程监理
装修监理
招标代理
造价咨询
图纸设计
房产销售
合作方式
关于我们
公司简介
公司资质
买球(中国)
联系我们
留言板
最火买球直营(中国)有限责任公司
服务项目
工程监理
装修监理
招标代理
造价咨询
房产销售
监理团队
工程案例
工程监理
装修监理
招标代理
造价咨询
图纸设计
房产销售
合作方式
关于我们
公司简介
公司资质
买球(中国)
联系我们
留言板
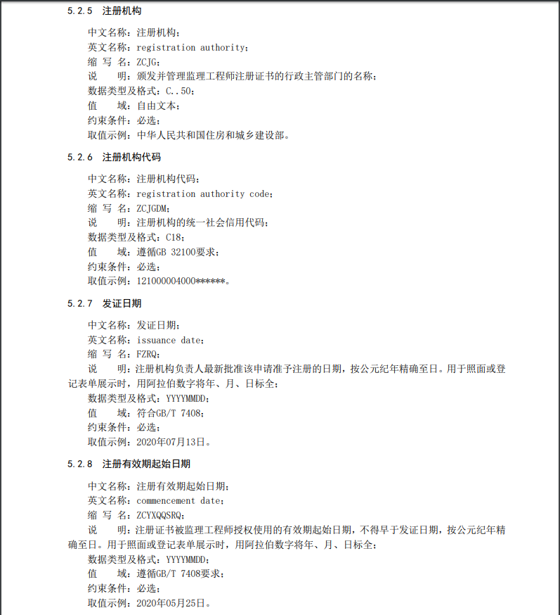
全国一体化在线政务服务平台 电子证照 监理工程师注册证书 (土木建筑工程专业)
来源:住建部
发布日期:2021-02-02
浏览次数:1028
上一篇
下一篇
贝投平台
|
万搏网站
|
爱体育官方网站
|
华体会篮球
|
今年会app
|
ky网页
|
赢博首页
|
宝威官网
|
18新利登录官网
|