关于印发下放省级行政权力事项事中事后监管措施的通知
来源:山东省建设监理与咨询协会 发布日期:2020-11-26 浏览次数:1054
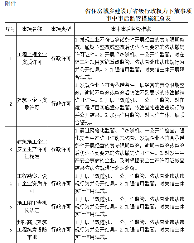
根据《山东省人民政府关于将部分省级行政权力事项调整由济南、青岛、烟台市实施的决定》(省政府320号令)《山东省人民政府关于调整实施部分省级行政权力事项的决定》(省政府333号令)和《关于向中国(山东)自由贸易试验区和中国—上海合作组织地方经贸合作示范区下放部分省级行政权力事项的通知》(鲁政发〔2020〕11号)有关要求,省住房城乡建设厅将部分省级行政权力事项调整由16设区市和部分功能区实施。为做好省级行政权力事项下放后相关事项的事中事后监管工作,省住房城乡建设厅制定了省级行政权力下放事项事中事后监管措施,现印发给你们,请遵照执行。
附件: 省住房城乡建设厅省级行政权力下放事项事中事后监管措施汇总表.docx


转载自山东省建设监理与咨询协会,如有侵权请联系我们删除。